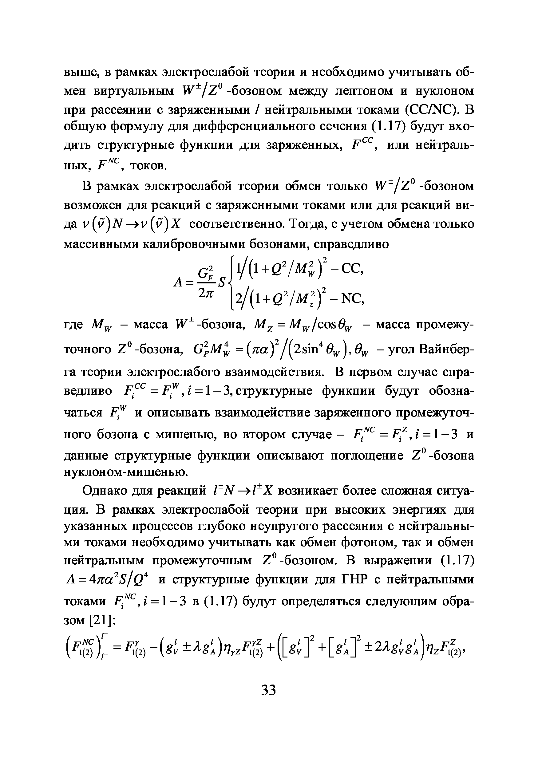
"Фракталы в фундаментальной физике. Фрактальные свойства множественного образования частиц и топология выборки. Учебное пособие" - читать интересную книгу автора (Окороков В.А., Сандракова Е.В. ) |
|
© 2026 Библиотека RealLib.org
(support [a t] reallib.org) |