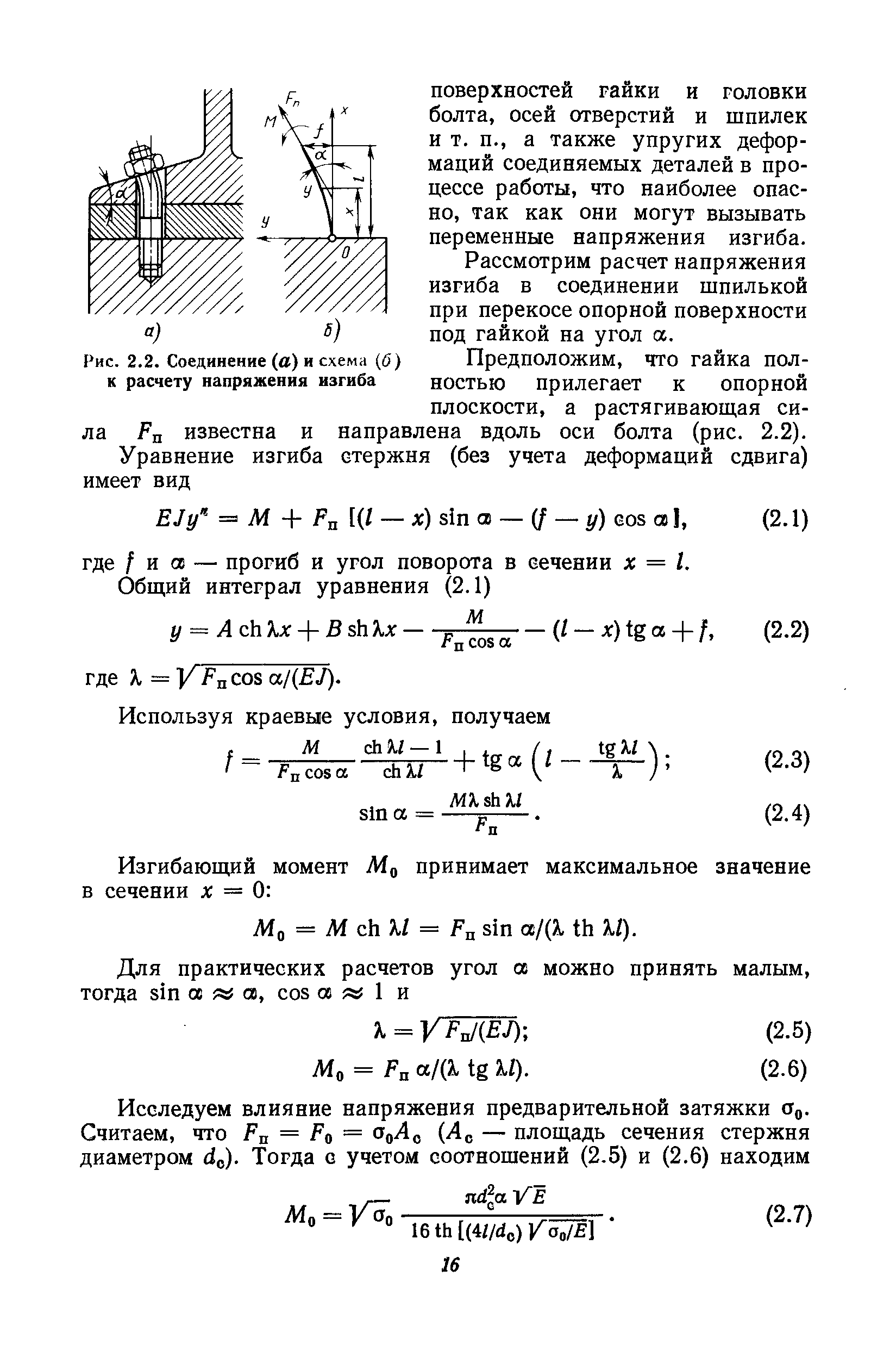
"Резьбовые и фланцевые соединения" - читать интересную книгу автора (Биргер И.А., Иосилевич Г.Б.)