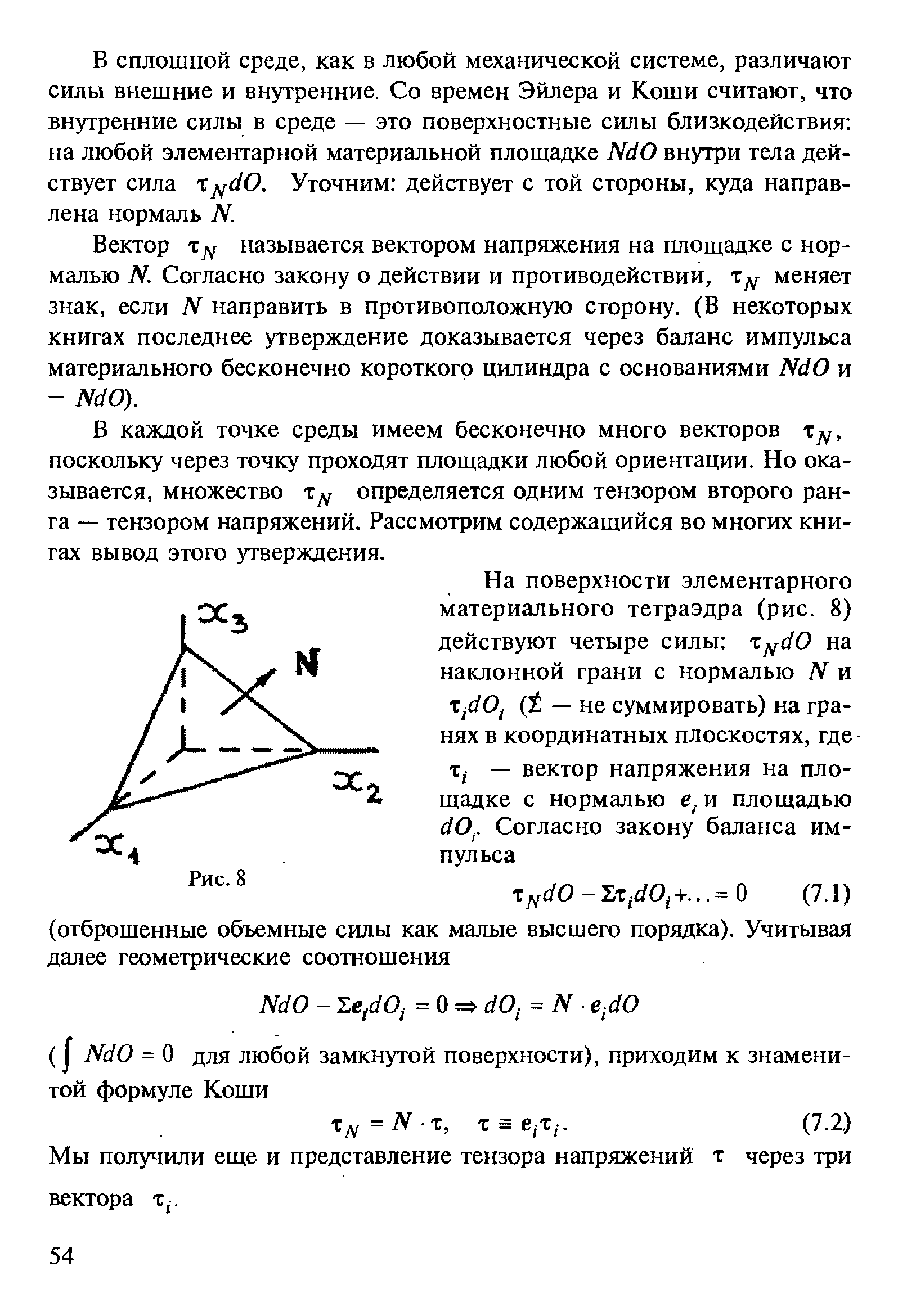
"Механика упругих тел" - читать интересную книгу автора (Елисеев В.В.)