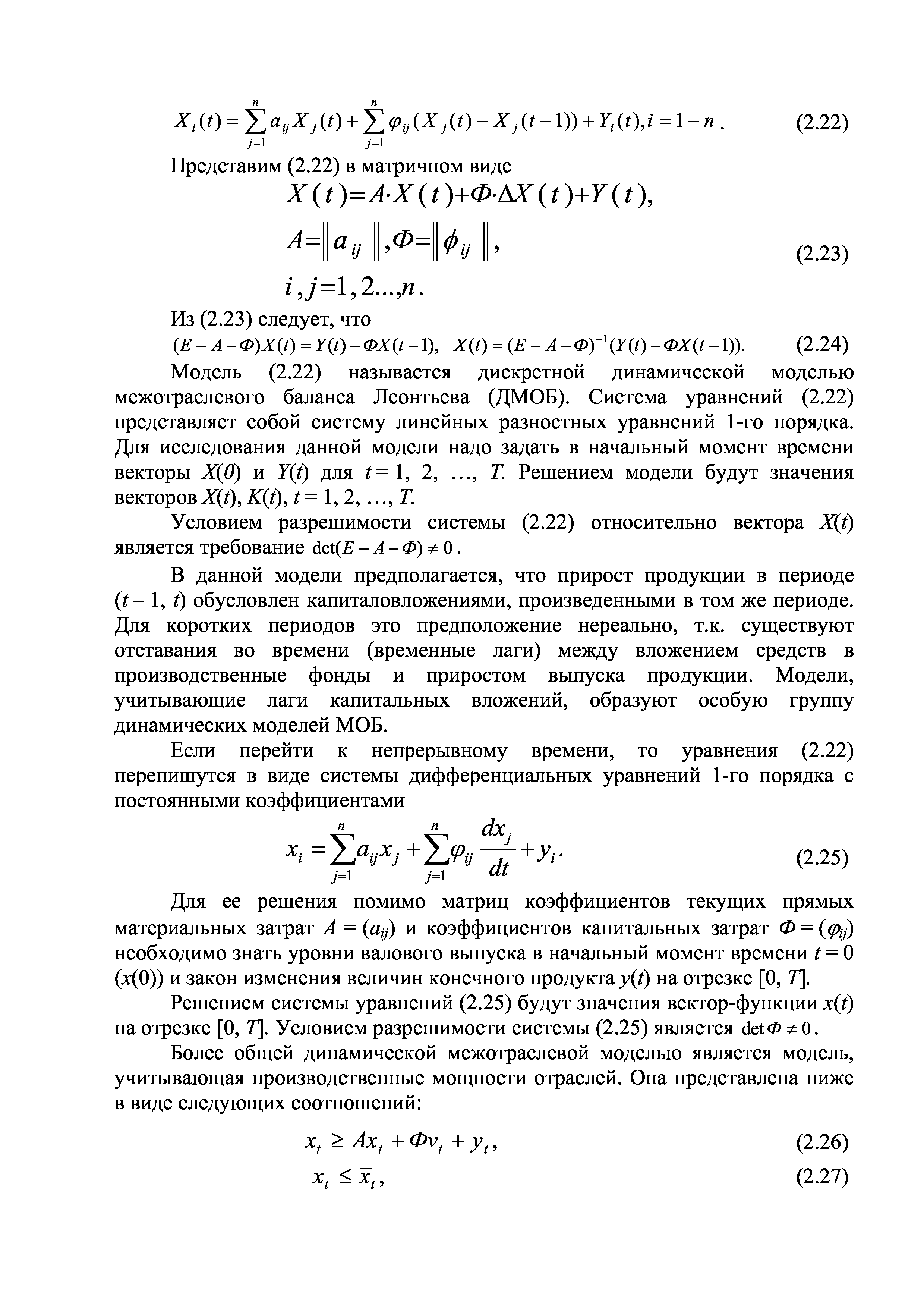
"Экономико-математические модели и методы. Учеб. пособие для студ. экон. спец. БГУИР всех форм обуч" - читать интересную книгу автора (Поттосина С.А.) |
|
© 2026 Библиотека RealLib.org
(support [a t] reallib.org) |