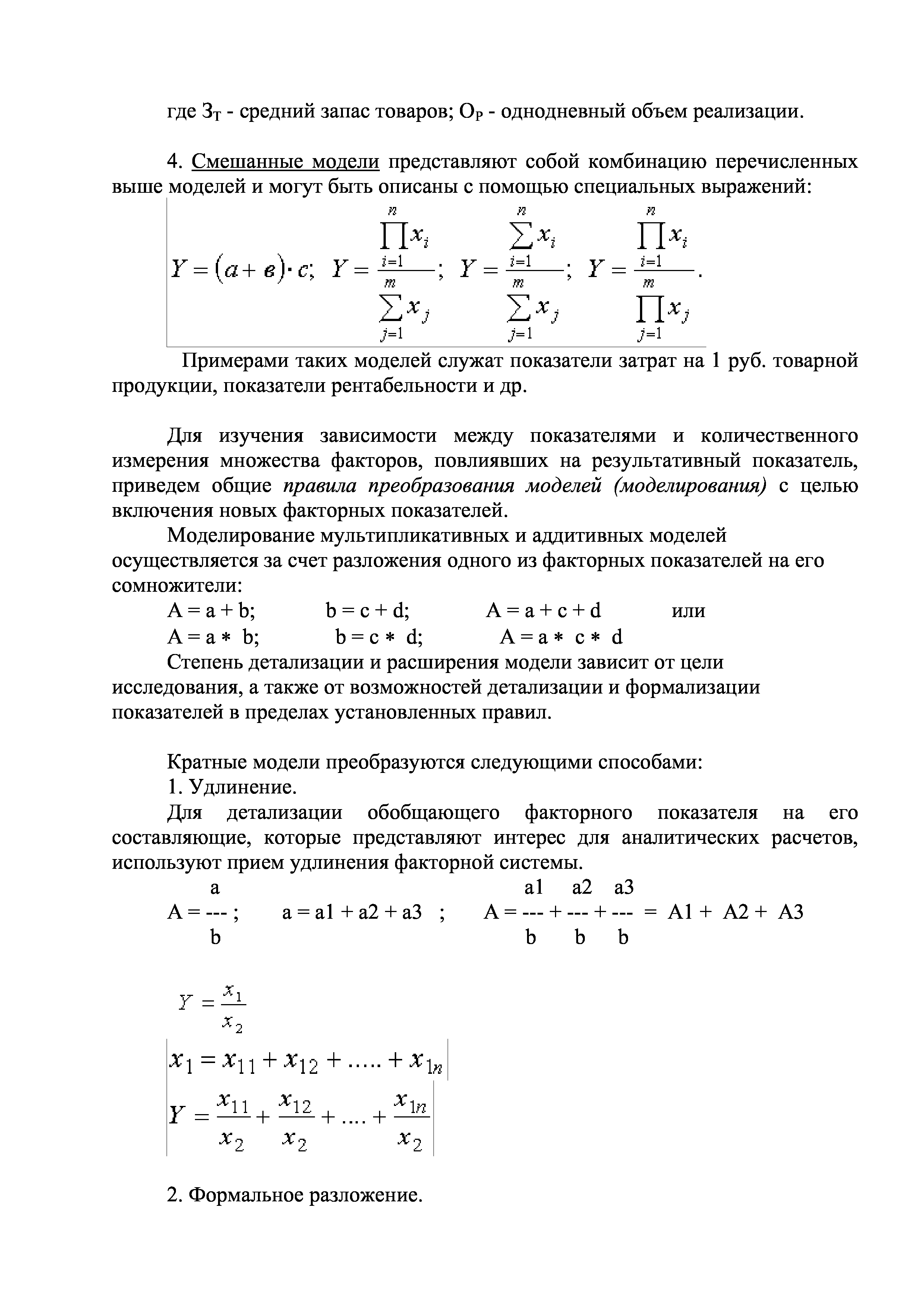
"Анализ и диагностика финансово-хозяйственной деятельности предприятия. Учебн. пособ" - читать интересную книгу автора (Бальжинов А.В., Михеева Е.В.)