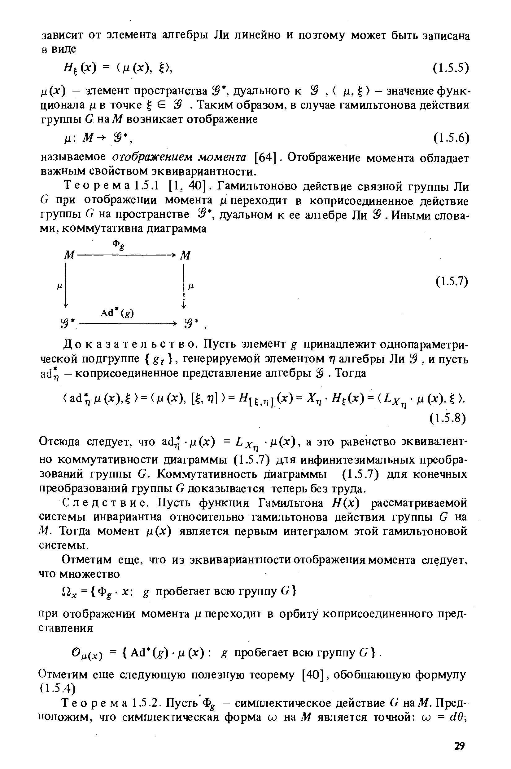
"Интегрируемые системы классической механики и алгебры Ли" - читать интересную книгу автора (Переломов А.М)