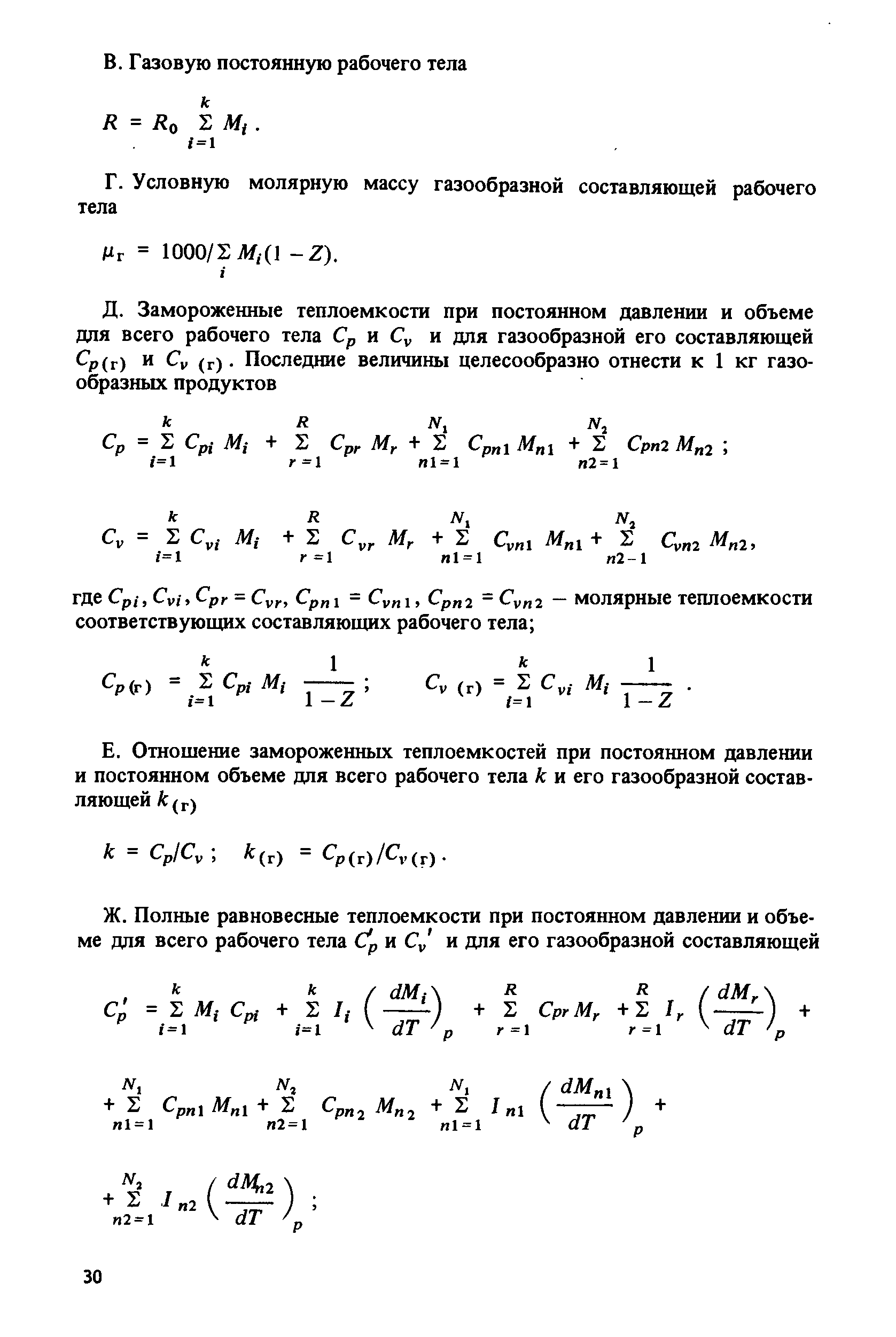
"Применение ЭВМ для термодинамических расчетов металлургических процессов" - читать интересную книгу автора (Синярев Г.Б., Ватолин Н.А., Трусов Б.Г.,...)