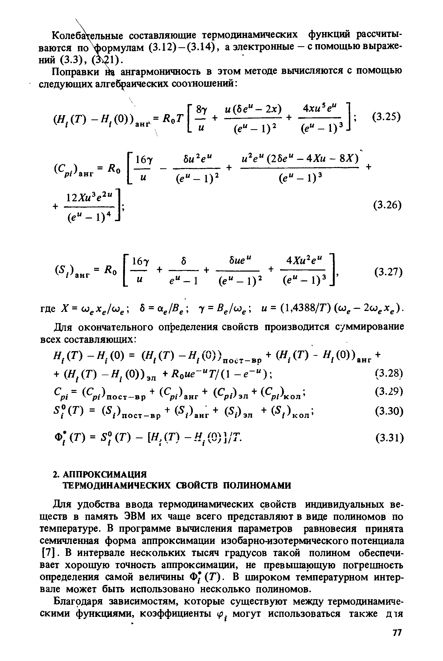
"Применение ЭВМ для термодинамических расчетов металлургических процессов" - читать интересную книгу автора (Синярев Г.Б., Ватолин Н.А., Трусов Б.Г.,...) |
|
© 2026 Библиотека RealLib.org
(support [a t] reallib.org) |