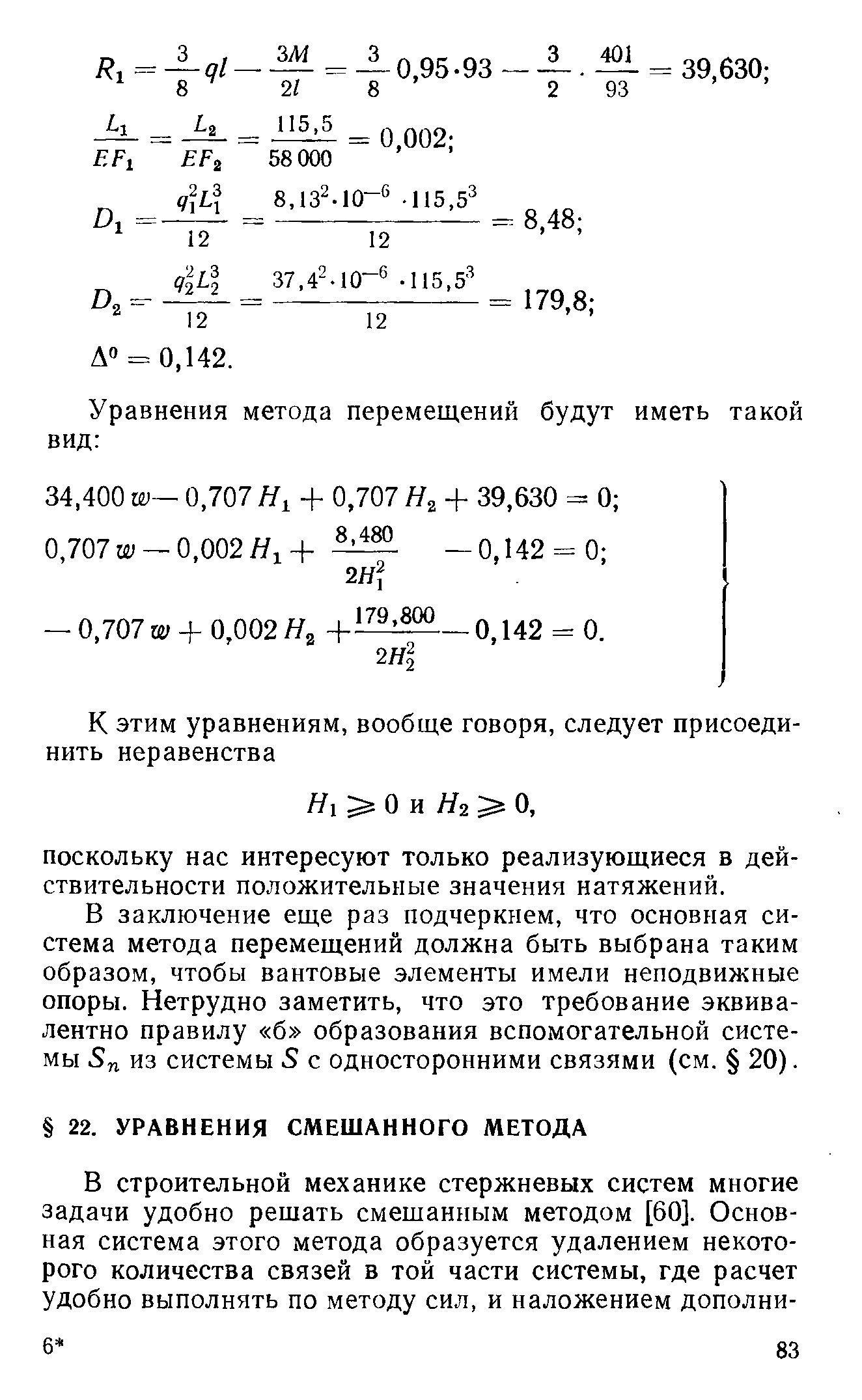
"Основы расчета вантово-стержневых систем" - читать интересную книгу автора (Перельмутер)