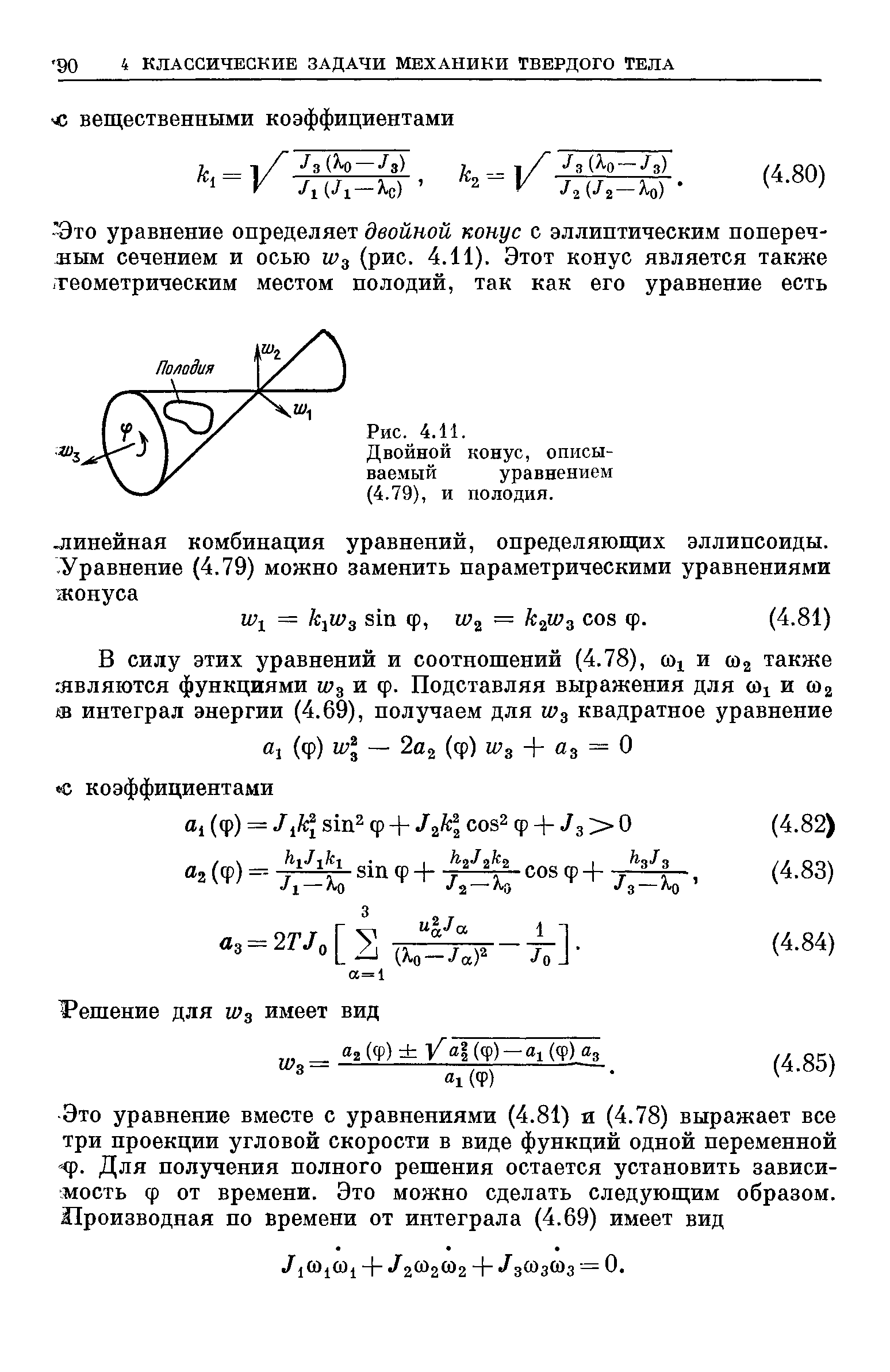
"Динамика систем твердых тел" - читать интересную книгу автора (Виттенбург Й.(Wittenburg))