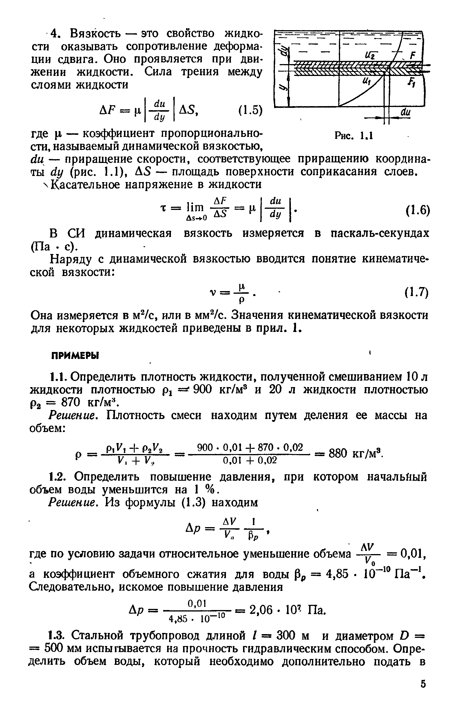
"Машиностроительная гидравлика. Примеры расчетов" - читать интересную книгу автора (Вакина В.В. и др.)