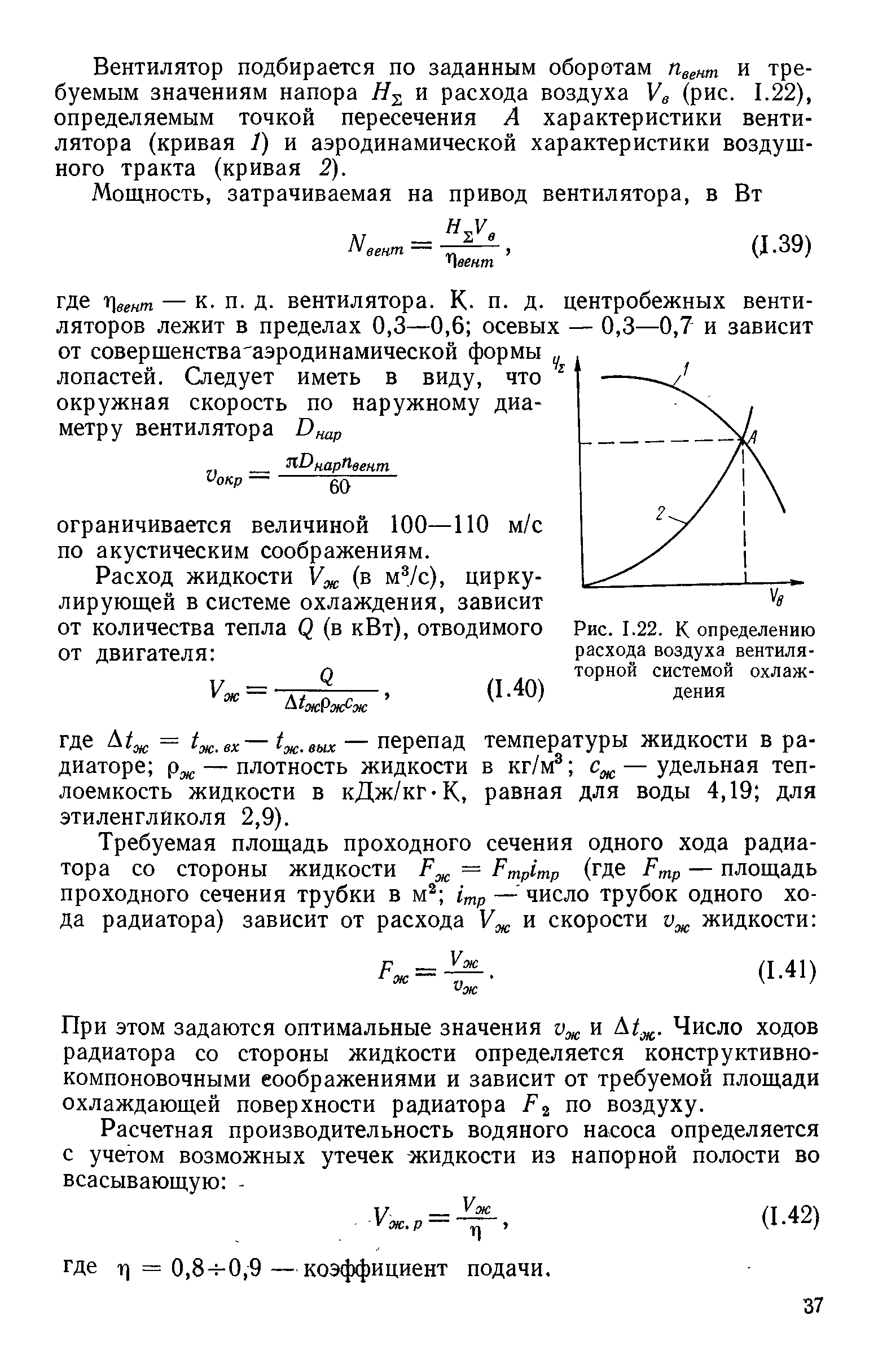
"Расчет и конструирование гусеничных машин" - читать интересную книгу автора ( Носов Н. А., Галышев В. Д., Волков Ю. П.,...) |
|
© 2026 Библиотека RealLib.org
(support [a t] reallib.org) |