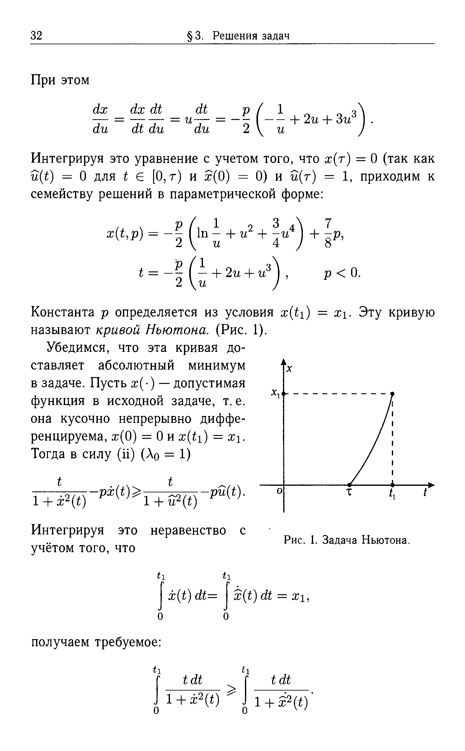
"Принцип максимума Понтрягина. Доказательство и приложения" - читать интересную книгу автора (Арутюнов А.В., Магарил-Ильяев Г.Г., Тихомиров...) |
|
© 2026 Библиотека RealLib.org
(support [a t] reallib.org) |