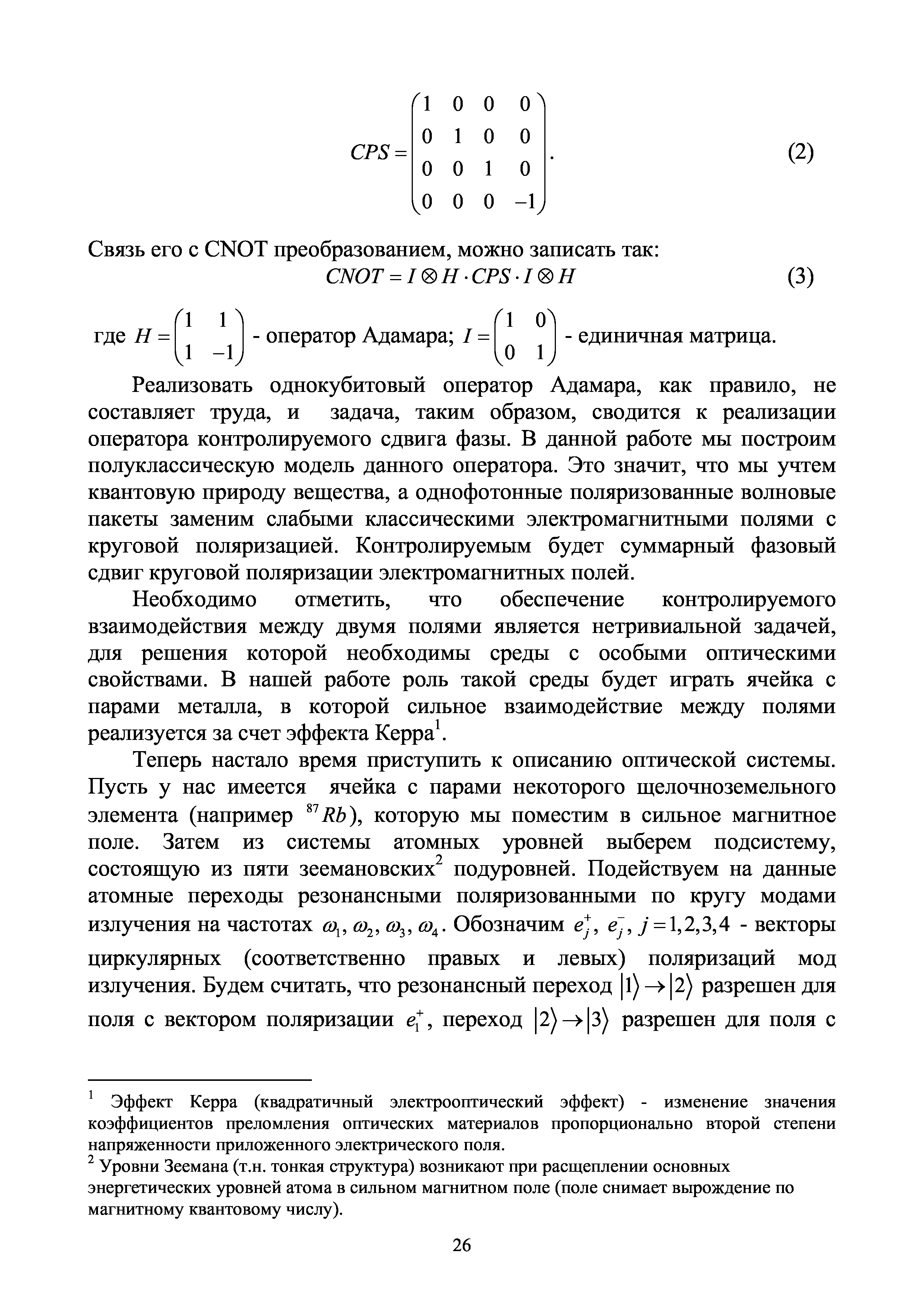
"Квантовая информатика. Лабораторный практикум: Учебное пособие" - читать интересную книгу автора (Мазуренко Ю.Т., Чивилихин С.А., Трифанов А.И.,...) |
|
© 2026 Библиотека RealLib.org
(support [a t] reallib.org) |