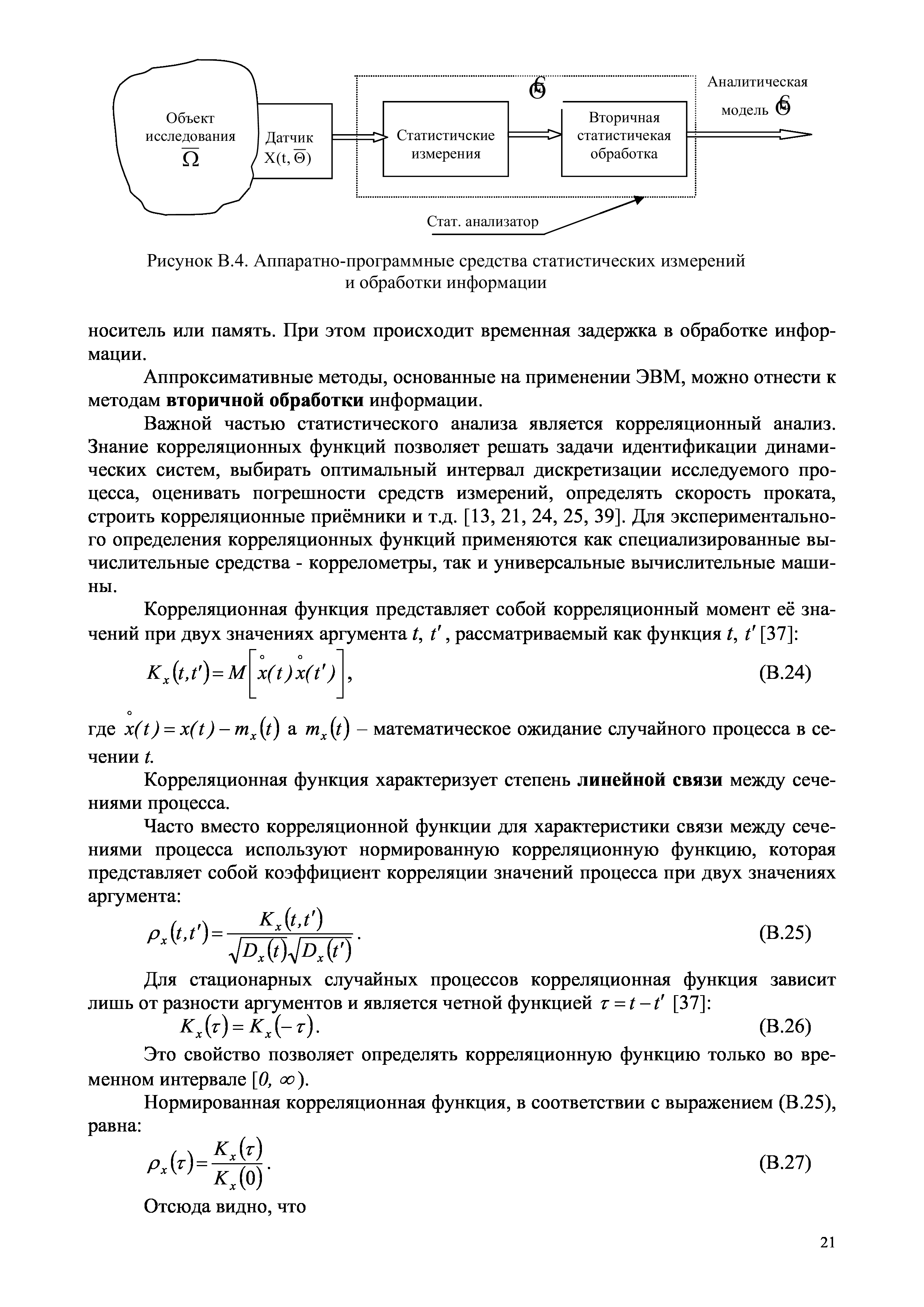
"Автоматизированная система корреляционно-спектрального анализа случайных процессов: Монография" - читать интересную книгу автора (Прохоров С.А., Иващенко А.В., Графкин А.В.) |
|
© 2025 Библиотека RealLib.org
(support [a t] reallib.org) |