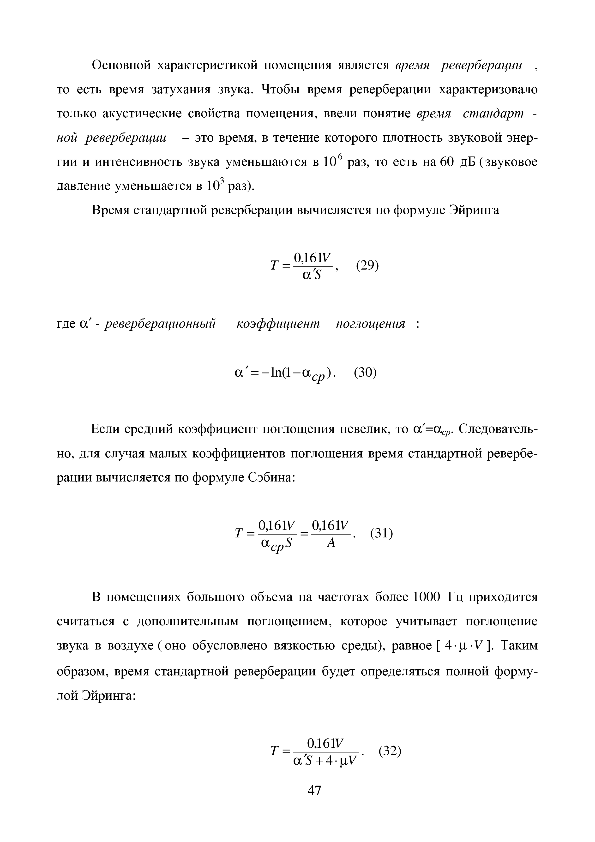
"Акустика студий звукового и телевизионного вещания. Системы озвучивания: Учебно-методическое пособие" - читать интересную книгу автора (Стаценко Л.Г., Паскаль Ю.В.) |
|
© 2026 Библиотека RealLib.org
(support [a t] reallib.org) |