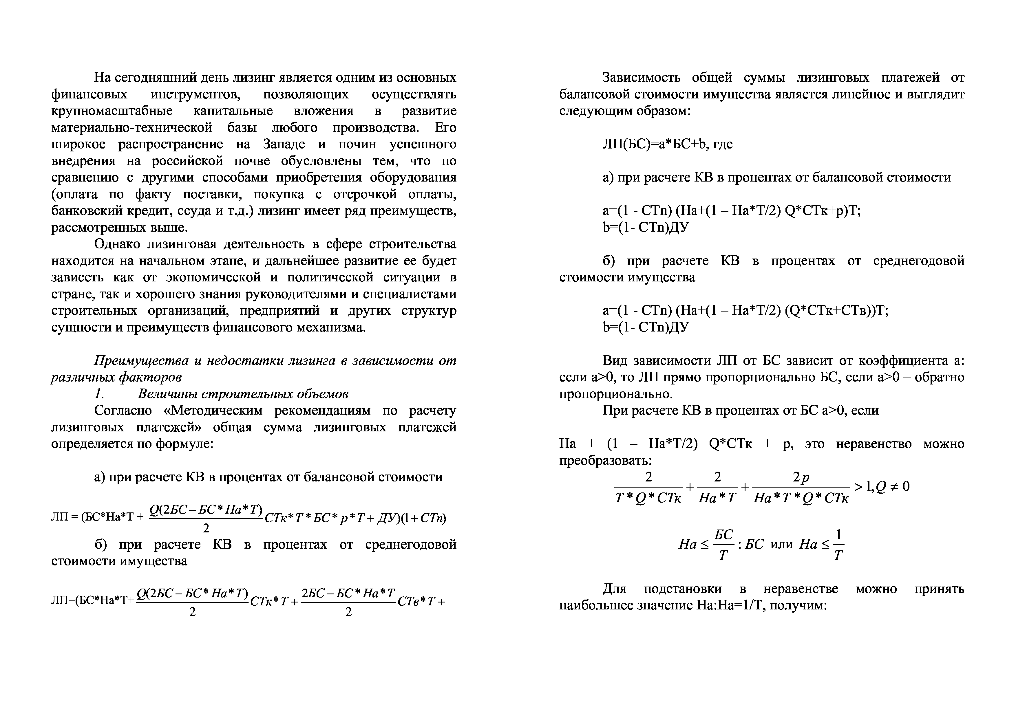
"Основы лизинга в строительстве. Методические указания для студентов специальности ''Промышленное и гражданское строительство''" - читать интересную книгу автора (Плотников А.Н.)