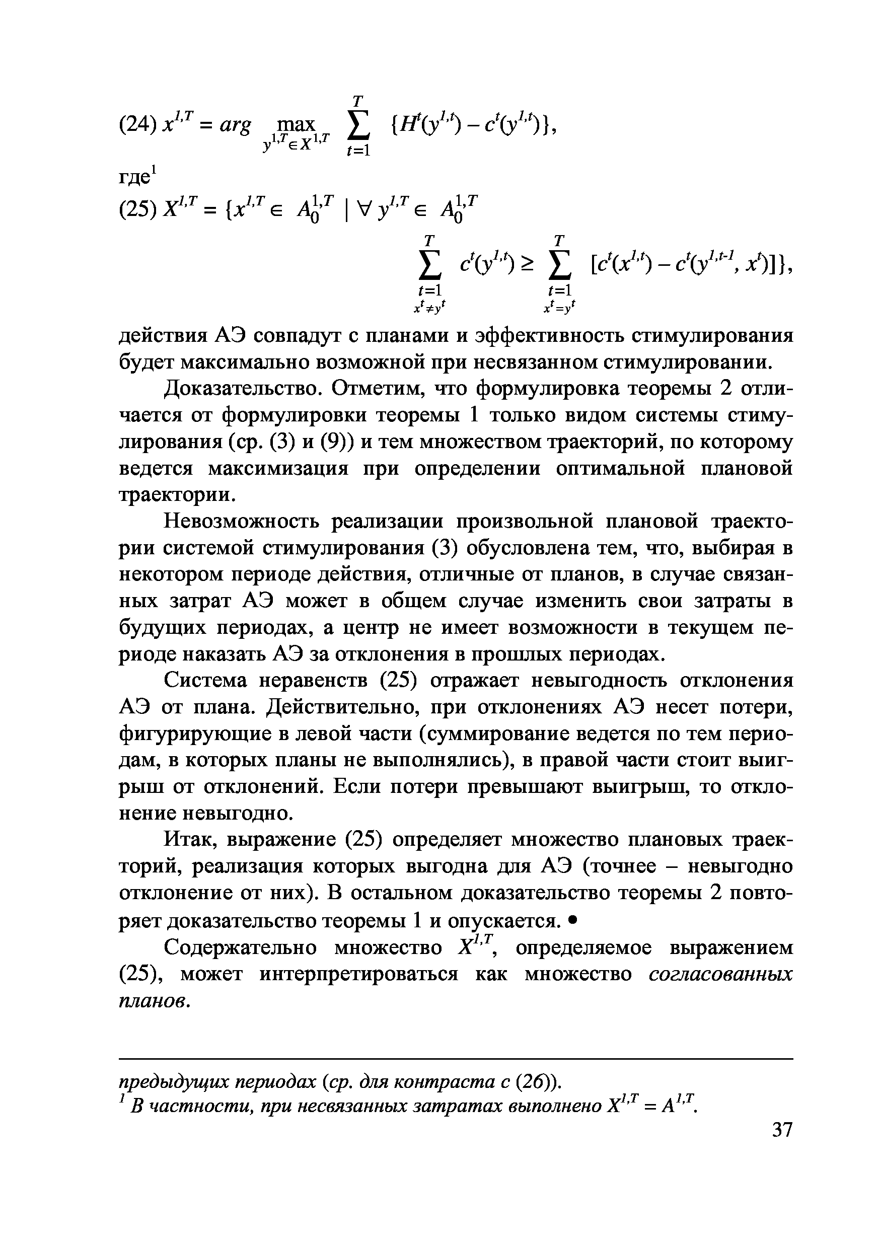
"Механизмы управления динамическими активными системами" - читать интересную книгу автора (Новиков Д.А., Смирнов И.М., Шохина Т.Е.)