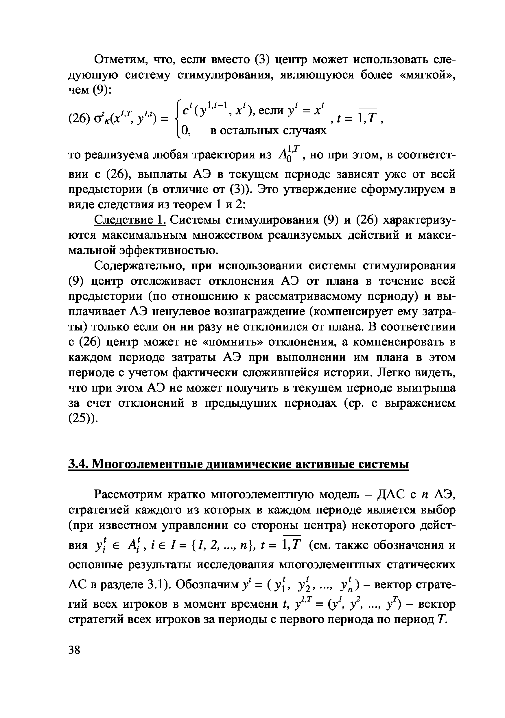
"Механизмы управления динамическими активными системами" - читать интересную книгу автора (Новиков Д.А., Смирнов И.М., Шохина Т.Е.) |
|
© 2026 Библиотека RealLib.org
(support [a t] reallib.org) |